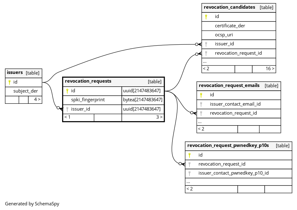
Columns
| Column | Type | Size | Nulls | Auto | Default | Children | Parents | Comments | |||||||||
|---|---|---|---|---|---|---|---|---|---|---|---|---|---|---|---|---|---|
| id | uuid | 2147483647 | null |
|
|
||||||||||||
| spki_fingerprint | bytea | 2147483647 | null |
|
|
||||||||||||
| issuer_id | uuid | 2147483647 | null |
|
|
Indexes
| Constraint Name | Type | Sort | Column(s) |
|---|---|---|---|
| revocation_requests_pkey | Primary key | Asc | id |
| revocation_requests_spki_fingerprint_issuer_id_key | Must be unique | Asc/Asc | spki_fingerprint + issuer_id |

