Columns
| Column | Type | Size | Nulls | Auto | Default | Children | Parents | Comments | ||||||||||||||||||||||||||||||||||||||||||||||||
|---|---|---|---|---|---|---|---|---|---|---|---|---|---|---|---|---|---|---|---|---|---|---|---|---|---|---|---|---|---|---|---|---|---|---|---|---|---|---|---|---|---|---|---|---|---|---|---|---|---|---|---|---|---|---|---|---|
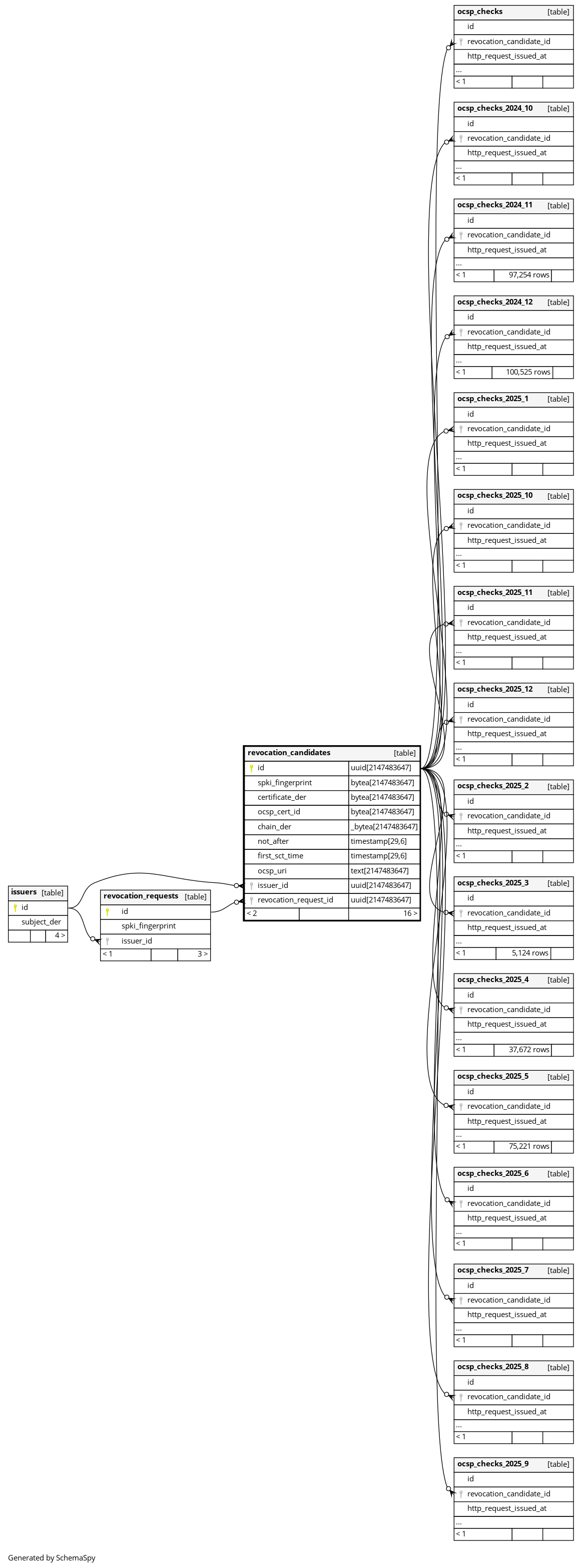
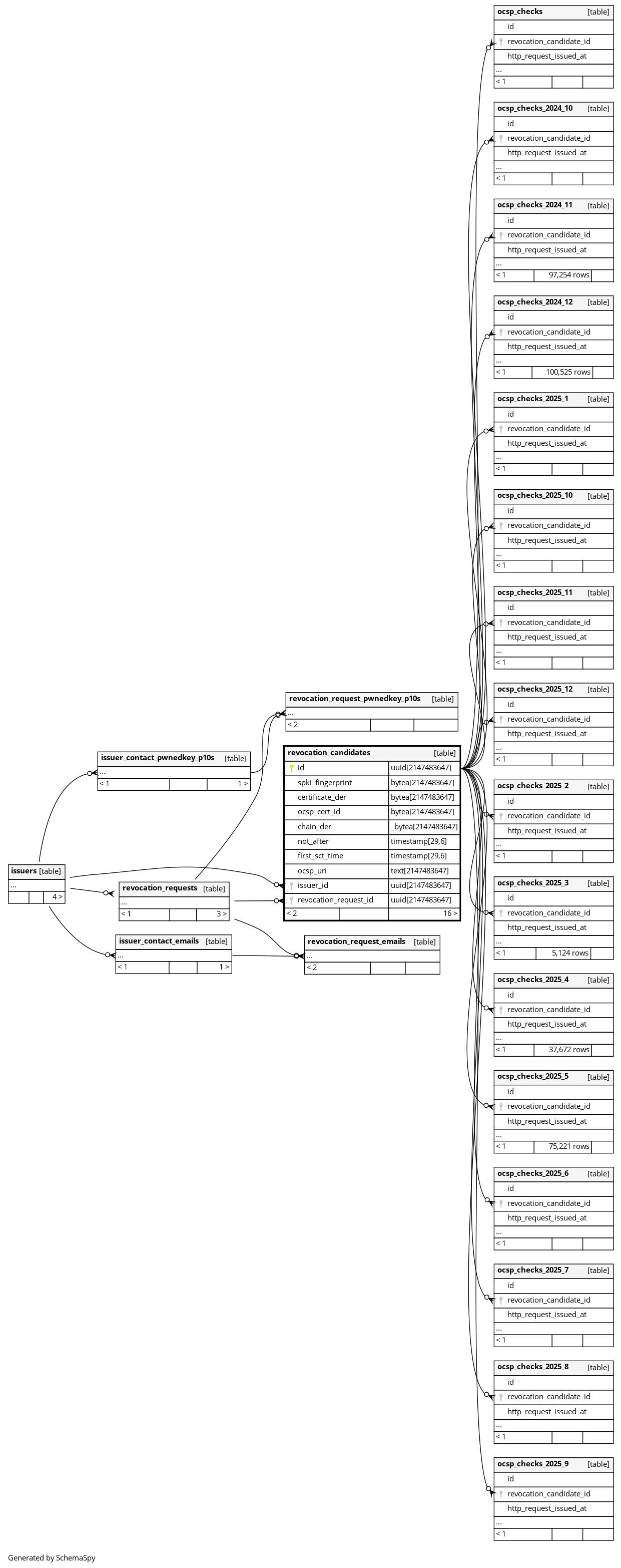
| id | uuid | 2147483647 | null |
|
|
|||||||||||||||||||||||||||||||||||||||||||||||||||
| spki_fingerprint | bytea | 2147483647 | null |
|
|
|||||||||||||||||||||||||||||||||||||||||||||||||||
| certificate_der | bytea | 2147483647 | null |
|
|
|||||||||||||||||||||||||||||||||||||||||||||||||||
| ocsp_cert_id | bytea | 2147483647 | null |
|
|
|||||||||||||||||||||||||||||||||||||||||||||||||||
| chain_der | _bytea | 2147483647 | '{}'::bytea[] |
|
|
|||||||||||||||||||||||||||||||||||||||||||||||||||
| not_after | timestamp | 29,6 | null |
|
|
So we don’t keep requesting revocation of a certificate after it’s expired |
||||||||||||||||||||||||||||||||||||||||||||||||||
| first_sct_time | timestamp | 29,6 | null |
|
|
The time of the first SCT for the certificate, so we can better track when issuers should have been revoking the cert |
||||||||||||||||||||||||||||||||||||||||||||||||||
| ocsp_uri | text | 2147483647 | null |
|
|
|||||||||||||||||||||||||||||||||||||||||||||||||||
| issuer_id | uuid | 2147483647 | null |
|
|
The issuer we’ve identified as being most appropriate to receive revocation requests |
||||||||||||||||||||||||||||||||||||||||||||||||||
| revocation_request_id | uuid | 2147483647 | √ | null |
|
|
The ‘successful’ revocation request for the key in this certificate, if one has been completed |
Indexes
| Constraint Name | Type | Sort | Column(s) |
|---|---|---|---|
| revocation_candidates_pkey | Primary key | Asc | id |
| revocation_candidates_certificate_der_key | Must be unique | Asc | certificate_der |
| revocation_candidates_ocsp_uri_index | Performance | Asc | ocsp_uri |

